Bukele y El Salvador desde el realismo neoclásico
En su discurso de toma de posesión en 2020, el presidente salvadoreño, Nayib Bukele, pidió que “se acabe el tiempo donde un grupo empujaba para un lado, y otro grupo empujaba para el otro”, y anunció que “de ahora en adelante, todos vamos a empujar hacia adelante […]”. Desde entonces, El Salvador se ha convertido en uno de los países más seguros y con mejores prospectivas de crecimiento de América latina, reduciendo su tasa de homicidios de 38 por cada cien mil habitantes en 2019 a 2.4 en 2024 y aumentado considerablemente la inversión extranjera en el país. Por otra parte, El Salvador ha establecido, de manera sutil pero decidida, un alejamiento con Estados Unidos y un acercamiento a China, así como un intento por diversificar la economía mediante la adquisición de Bitcoins.
Estas políticas demuestran que el Estado salvadoreño está consiguiendo suficiente capacidad estatal; es decir, la habilidad de lograr objetivos tanto internos como externos. El concepto de capacidad estatal es crucial para analizar las políticas de Bukele desde el marco teórico del realismo neoclásico.
¿Qué es el realismo neoclásico?
El realismo neoclásico es una teoría de las relaciones internacionales que analiza el accionar de los estados desde dos puntos de vista: el sistémico-internacional y el interno. Por tanto, se diferencia del neorrealismo o realismo estructural al no concebir a los estados como “bolas de billar” que solo responden a los estímulos del sistema internacional. El realismo neoclásico pone énfasis también en la dimensión interna de los estados: sus sistemas políticos y económicos, así como los factores geográficos y culturales, que influyen en la implementación de la política exterior.
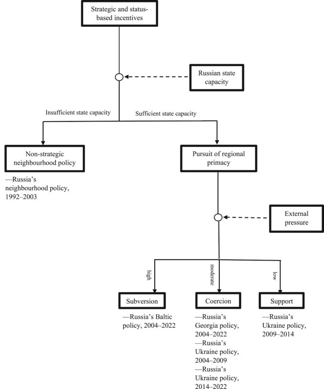
En 2022, el académico danés Elias Götz publicó un artículo en la revista Europe-Asia Studies donde analizaba la política exterior de la Federación rusa con respecto al espacio postsoviético desde un marco teórico realista neoclásico. Su análisis puede sintetizarse en el siguiente esquema:

La teoría de Götz describe a Rusia como una gran potencia que tiene como máxima prioridad mantener su esfera de influencia regional. Sin embargo, Rusia sufría de una severa carencia de capacidad estatal inmediatamente después de la caída de la Unión Soviética. En efecto, había discordancia al interior del establishment ruso respecto al tipo de política exterior a seguir: acercarse más a Occidente o apostar por un mundo multipolar con Rusia como uno de sus cimientos. Además, la crisis económica, la corrupción, las fricciones entre el Kremlin y los oblases rusos y la guerra en Chechenia hacían que Rusia fuera incapaz de mantener el control sobre su territorio, e incluso que pudiera recaudar lo suficiente para financiar su ejército. Toda esta amalgama de problemas impedía que Rusia pudiera ser asertiva internacionalmente.
Con la llegada de Putin al poder, trayendo reformas estructurales como una total transformación del sistema fiscal, la purga de oligarcas improductivos y la pacificación de la rebelión chechena, el Estado ruso volvió a obtener su capacidad estatal, convirtiéndose en un actor unitario y coherente. De esta manera, Moscú podía apuntar a la hegemonía regional. Sin embargo, Rusia debía ahora enfrentarse a las presiones externas: en esencia, la oposición de Europa y Estados Unidos a la esfera de influencia rusa. Para evitar sentirse amenazada, Moscú se mostró fervientemente contraria a una expansión de la OTAN, y los países postsoviéticos (sobre todo Ucrania y Georgia) eran tenidos bajo control mediante coerción económica y militar para evitar su acercamiento al bloque euroatlántico.
Las teorías realistas suelen concentrarse en las acciones de las grandes potencias, como es el caso de Rusia. Sin embargo, es evidente la similitud entre la incapacidad estatal del régimen ruso descrita por Götz y la de los estados latinoamericanos, a menudo referidos como fallidos y carentes de políticas coherentes y duraderas. El caso de El Salvador es particularmente dramático: antes de la llegada de Bukele, el legado de una sangrienta guerra civil había abierto paso a que las pandillas salvadoreñas (maras) controlaran gran parte del país, mientras que el bipartidismo de alternancia entre ARENA y los exguerrilleros del FLMN era incapaz de sacar al país de un estado de crisis constante.
El discurso inaugural de Bukele mostraba su intención de dotar al Estado salvadoreño de capacidad estatal plena. Esto ha sido posible a través del Plan de control territorial, el cual logró la recuperación del territorio previamente ocupado por las maras mediante el potenciamiento de la policía y de las fuerzas armadas. Además, incluyó programas de integración social y de creación de empleo para las personas más vulnerables. La reeleción de Bukele en 2024 asegura la continuidad del Plan de control territorial. Si bien el procedimiento fue considerado inconstitucional, el joven presidente contó con un apoyo abrumador por la mayoría de salvadoreños. En otras palabras, Bukele tiene no solo el poder legal, sino también la legitimidad popular para llevar a cabo sus objetivos con total libertad.
Vemos que El Salvador no desea embarcarse en una política exterior ambiciosa como la Rusia postsoviética. Bukele, si bien inicialmente favorable a Estados Unidos y sobre todo a la figura de Trump, ha ido acercándose ligeramente a China, adhiriendo a iniciativas como la Nueva Ruta de la Seda e iniciando charlas de cooperación militar con Beijing. Sin embargo, San Salvador todavía reconoce a Washington como uno de sus mayores socios comerciales. Bukele parece estar jugando a dos bandos para poder obtener buenos acuerdos con ambas potencias. Esta política exterior en cuanto país menor, sumada a los esfuerzos por acumular Bitcoins desde 2021 como forma de diversificar las reservas de un país dolarizado desde 2001, están pensados únicamente en mejorar la calidad de vida de los salvadoreños.
Tal vez lo más sorprendente es que este pequeño país centroamericano ha conseguido lo que cualquier aspirante a potencia regional soñaría: convertirse en un modelo de desarrollo. El discurso de mano dura contra la delincuencia resuena más entre los ciudadanos latinoamericanos que cualquier retórica antiimperialista de Brasil, Rusia o China. Varios líderes latinoamericanos desean implementar un “Plan Bukele” en sus respectivos países. Gracias también a su personalidad carismática e ingeniosa, a pesar de sus políticas soberanistas en el “patio trasero” de Estados Unidos, cuenta con muchos (y poderosos) admiradores en el país norteamericano, sobre todo en el ambiente conservador. Esto lo diferencia de otros lideres soberanistas que fueron marcadamente hostiles a Washington, como Castro o Chávez. En resumen, estamos presenciando el soft power de un país menor que no ejerce su influencia en base a su poder económico o militar, sino a la eficacia de sus políticas de seguridad interna y a la personalidad de su líder.
Exceptuando tal vez a Brasil, quien busca ser asertivo internacionalmente y mostrarse como un líder en Iberoamérica, El Salvador está concentrado en sus problemas internos, proponiéndose como un modelo para el resto de la región solo indirectamente. De esta forma, se pone en evidencia lo necesarios que son unos Estados fuertes y eficientes, que hagan frente a problemáticas regionales y transnacionales como el crimen organizado, y cuyas políticas pueden contar con mucho apoyo popular. Además, desde un punto de vista geopolítico, la construcción de la capacidad estatal es crucial para poder establecer diálogos de cooperación regional exitosos. En efecto, al problema del choque entre élites latinoamericanas se suman las fricciones internas a cada Estado, con grupos de poder que merman los recursos y la energía del aparato estatal en direcciones contrarias al interés nacional.
